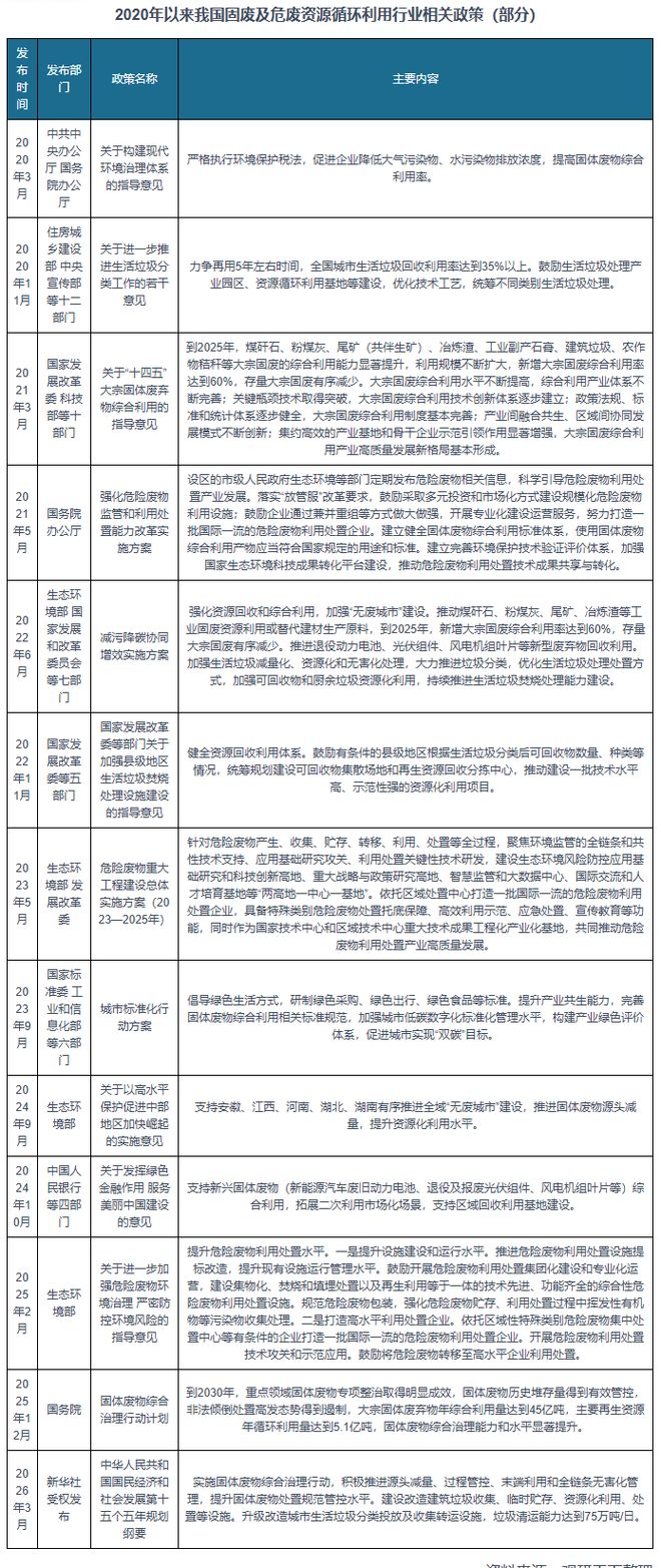
固废及危废资源循环利用是构建循环经济体系、实现可持续发展的关键环节,兼具显著的环境效益与经济效益。固废及危废如果处置管控不当,会对大星空体育网站 星空体育首页气、水体及土壤生态形成污染隐患,而依托回收拆解、二次加工、资源化再生等专业路径推进循环利用,可实现“变废为宝”,将废物转化为有价值的资源,既减少污染与碳排放,又创造经济效益,避免资源浪费,同时有助于降低对自然资源的消耗。随着生态治理需求持续提升,强化固废及危废污染治理、拔高资源循环利用效能,已成为政策重点扶持的重要领域。2020年以来,相关政策密集出台,为固废及危废资源循环利用行业注入了强劲发展动能。
其中,2024年发布的《关于发挥绿色金融作用 服务美丽中国建设的意见》提出,支持新兴固体废物(新能源汽车废旧动力电池、退役及报废光伏组件、风电机组叶片等)综合利用,拓展二次利用市场化场景,支持区域回收利用基地建设。2025年出台的《固体废物综合治理行动计划》划定清晰发展指标,提出到2030年,大宗固体废弃物年综合利用量达到45亿吨,主要再生资源年循环利用量达到5.1亿吨,固体废物综合治理能力和水平显著提升。
2026年3月,“十五五”规划即《中华人民共和国国民经济和社会发展第十五个五年规划纲要》正式发布,明确提出实施固体废物综合治理行动,积极推进源头减量、过程管控、末端利用和全链条无害化管理,提升固体废物处置规范管控水平。作为未来五年发展的顶层纲领,“十五五”规划有利于推动我国固废及危废资源循环利用行业持续发展。

近年来,固废及危废类型日益丰富,循环利用资源呈现多元化趋势,涵盖大宗工业固体废物、废矿物油、农林废弃物、废旧包装固废、重金属危废、废旧动力电池、退役及报废光伏组件、风电机组叶片等。固废及危废量大面广、环境影响突出、利用前景广阔,是资源循环利用体系的重要组成部分。伴随工业化与城市化进程推进,工业废物、建筑垃圾、农林业废物等星空体育网站 星空体育首页产生量不断增加,持续充实固废及危废资源循环利用行业原料供给基础。其中,2020年至2024年,我国一般工业固废产生量由36.8亿吨增至44.7亿吨,危废产生量由0.73亿吨增至1.3亿吨,城市生活垃圾清运量由2.35亿吨增至2.60亿吨。


3.固废及危废资源循环利用市场规模稳步扩容,金属资源循环利用主导地位强化
在“无废城市”建设推进、利好政策加持、企业积极布局等多重因素推动下,我国固废及危废资源循环利用行业呈现稳健发展态势,市场规模由2020年的15974亿元增至2024年的21479亿元,年均复合增长率达7.68%,快于全球市场5.03%的增速。与此同时,我国固废及危废资源循环利用市场规模在全球市场中的占比也在逐步提升,由2020年的31.40%小幅上升至2024年的34.70%。
展望未来,我国固废及危废资源循环利用市场规模有望持续扩大,并预计到2029年将上升至35043亿元,2024年至2029年年均复合增长率约为10.29%。这一良好增长态势主要得益于:一是“十五五”规划等利好政策持续发力,为行业发展注入源源不断的活力;二是技术创新推动资源循环利用水平提升并向高值化方向延伸,不断拓展市场空间;三是废旧动力电池、退役光伏组件、风电叶片等新兴废弃物体量增长,持续释放新增资源化需求。


从细分市场看,金属资源循环利用是我国固废及危废资源循环利用行业最大的细分市场。依托回收体系完善、再生冶炼技术成熟、下游工业刚需稳固等优势,其市场规模在固废及危废资源循环利用市场中的占比由2021年的67.09%升至2024年的71.99%,预计2029年将进一步上升至75.73%,主导地位不断强化。

根据观研报告网发布的《中国固废及危废资源循环利用行业发展趋势分析与未来投资预测报告(2026-2033年)》显示,人工智能、大数据、物联网等新兴技术正加速驱动固废及危废资源循环利用行业向智能化升级,通过智能分选、工艺优化、设备预测性维护等应用,有效提升整体生产效率与资源回收利用率。在智能化转型实践中,以高能环境、越隆达等为代表的行业企业已取得实质性进展。
高能环境是目前国内拥有最全面产品组合、服务领域最广泛的固废及危废资源循环利用企业,资源回收利用品类涵盖铜、镍、铅、锌、锡、铋、锑、金、银、铂、钯、钌、铑、铱等多种金属。针对资源化业务中稀贵金属物料价值高、流转环节风险突出的行业痛点,高能环境在关键生产车间及物流区域部署AI行为识别系统,实现重点区域全方位、无死角智能监控,可精准识别人员违规进入禁区、物流交接操作不规范、抛物等风险行为,有效阻断物料流失隐患。
越隆达通过物联网实时监控系统,实现粉煤灰、脱硫石膏等工业废料的运输、分选与投料数据毫秒级回传控制中心;智能机械臂根据云端指令精准配比原料;无人车在调度下自动转运成品建材,大幅提升了固废资源化利用的自动化与智能化水平。未来,智能化技术的深度应用,将推动固废及危废资源循环利用行业从传统粗放式管理迈向精准化、高效化的新阶段。(WJ)